产品
压力传感器
专用集成电路
产品说明书
开发技术支持
应用介绍

English
English
 

AM411 - 工业专用电压放大集成电路 - 典型应用

简介典型应用附件参考资料咨询

典型应用- 电路方框图

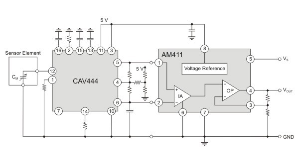
传感器电压信号放大转换成带有输出保护的工业标准电压输出电路(比如 0 .. 10V):
AM411 als Sensor mit Schutzfunktionen.
AM411应用于CAV444的工业标准电压输出的应用电路(详细见应用资料(英文版) (vgl. Applikationsnotiz CAV444_AN01):
AM411 als industrielle Ausgangsstufe für den CAV444.