产品
压力传感器
专用集成电路
产品说明书
开发技术支持
应用介绍

English
English
 

AM401 - 工业用传感器信号电压放大集成电路 - 典型应用

简介典型应用附件参考资料咨询

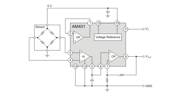
典型应用- 电路方框图

传感器电压信号放大转换成带有输出保护的工业标准电压输出电路(比如0 .. 10V):
AM401 als industrieller Sensor mit Schutzfunktionen.
单片机的后级信号输出处理(比如PWM或DA输出)转换成带有输出保护的工业标准电压输出(比如0 .. 5V):
AM401 als Mikrokontroller-Backend.